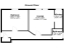
Freehold one-bedroom first-floor flat, c. 517 sq ft
A seldom-available one-bedroom first-floor flat in Troon, offered as a freehold and ready for immediate occupation. The apartment extends to around 517 sq ft and includes a spacious front-facing lounge, double bedroom, modern fitted bathroom and a contemporary fitted kitchen. Practical comforts include gas central heating, double glazing and an EPC rating of C.
Externally the property benefits from well-kept communal rear gardens — a rare amenity for a first-floor flat — and the building retains traditional character with solid brick elevations. Local transport links are good, with nearby bus and rail services and easy road access to the A77/M77 and Prestwick Airport, while local amenities and schools are within walking distance.
Notable limitations are plain and important: the overall size is modest (average-sized flat) and the kitchen is compact, which may limit families or buyers needing more storage and worktop space. The wider locality is classified as very deprived and described as hard-pressed, which may affect long-term resale values and perceptions. Buyers seeking substantial modernisation should allow a budget for cosmetic updating in places, despite the flat being presented as well maintained.
This property suits a first-time buyer or downsizer seeking a low-maintenance, well-located starter home near the coast. It offers straightforward ownership, low council tax, and clear potential to add value through modest improvements.
2 bedroom flat for sale in Gillies Street, Troon, KA10 — £60,000 • 2 bed • 1 bath • 538 ft²
2 bedroom flat for sale in Welbeck Crescent, Troon, Ayrshire, KA10 — £120,000 • 2 bed • 1 bath • 603 ft²
1 bedroom flat for sale in Dalmellington Road, Ayr, South Ayrshire, KA7 — £70,000 • 1 bed • 1 bath • 525 ft²
1 bedroom flat for sale in Welbeck Crescent, Troon, KA10 — £98,000 • 1 bed • 1 bath • 427 ft²
1 bedroom flat for sale in Gillies Street, Troon, Ayrshire, KA10 — £61,000 • 1 bed • 1 bath • 431 ft²
1 bedroom flat for sale in Barassie Street, Troon, Ayrshire, KA10 — £45,000 • 1 bed • 1 bath • 460 ft²






























